Design system documentation

Flash • 2023

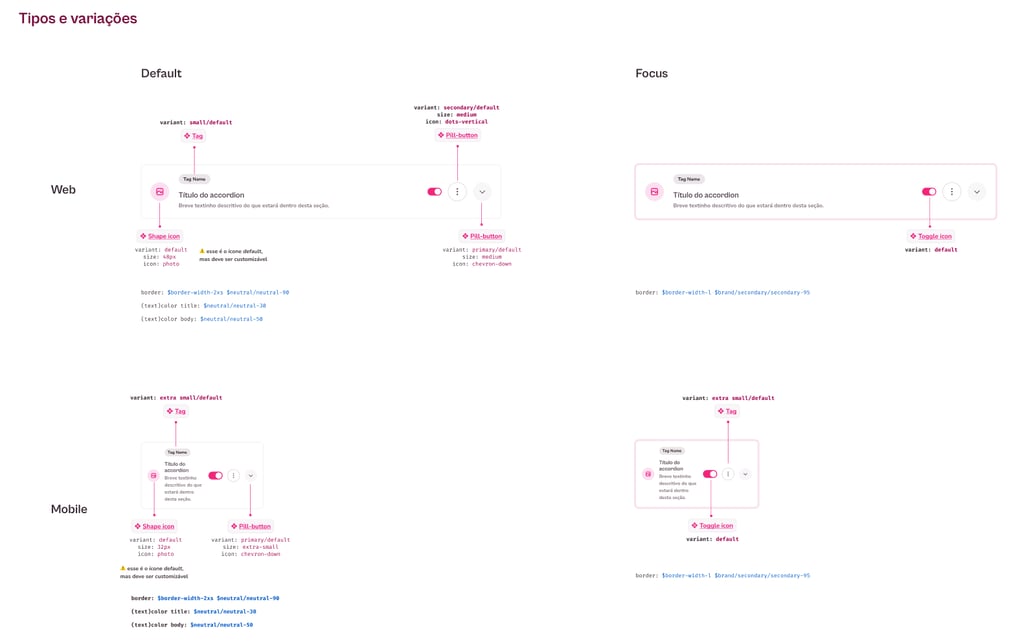
Aside project for the Design team to help developers, and users for the use.

Made in Figma, it serves as documentation for the components, containing specs, design tokens used, and how to apply the component.